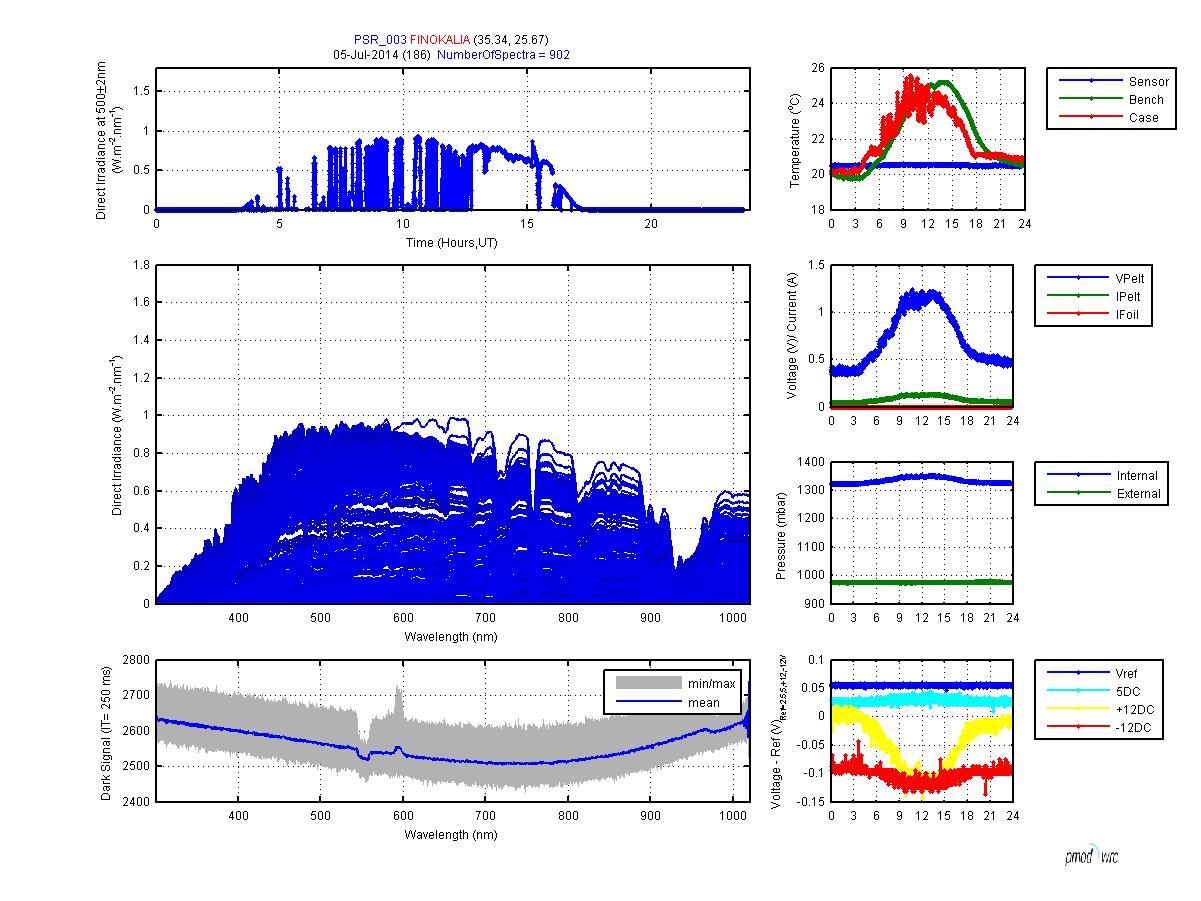
Data

PSR

Automatically uploaded on 2014-07-08 05:35:02.

Start time July 5, 2014, midnight
Stop time July 6, 2014, midnight
Duration 1 day
Instrument PSR sunphotometer
Previous Next

Related graphs

Measurement graph

Graph 1: DO_PSR_00320140507_186.jpg

Recent activity

Uploaded data
ESA logo

CHARADMexp campaign is funded by the European Space Agency.

Beyond project logo

CHARADMexp is supported by the BEYOND Centre of Excellence, in the frame of the satellite cal/val activities performed by the Centre. LIVAS climatology as well as the smoke dispersion and dust services provided by BEYOND will be validated through the CHARADMexp campaign.

ACTRIS provides support to CHARADMexp participants by offering access to the Finokalia research facilities through the Transnational Access activity of the Network.